Maharashtra Board Class 8th English Sentence Phrase and Clause Revision Notes

Welcome to Maharashtra Board Class 8th English Sentence Phrase and Clause Revision Notes at MaharashtraBoardSolutions. We provide free access to quick revision notes for the Sentence Phrase and Clause chapter of English subject, designed to help students revise effectively before exams.

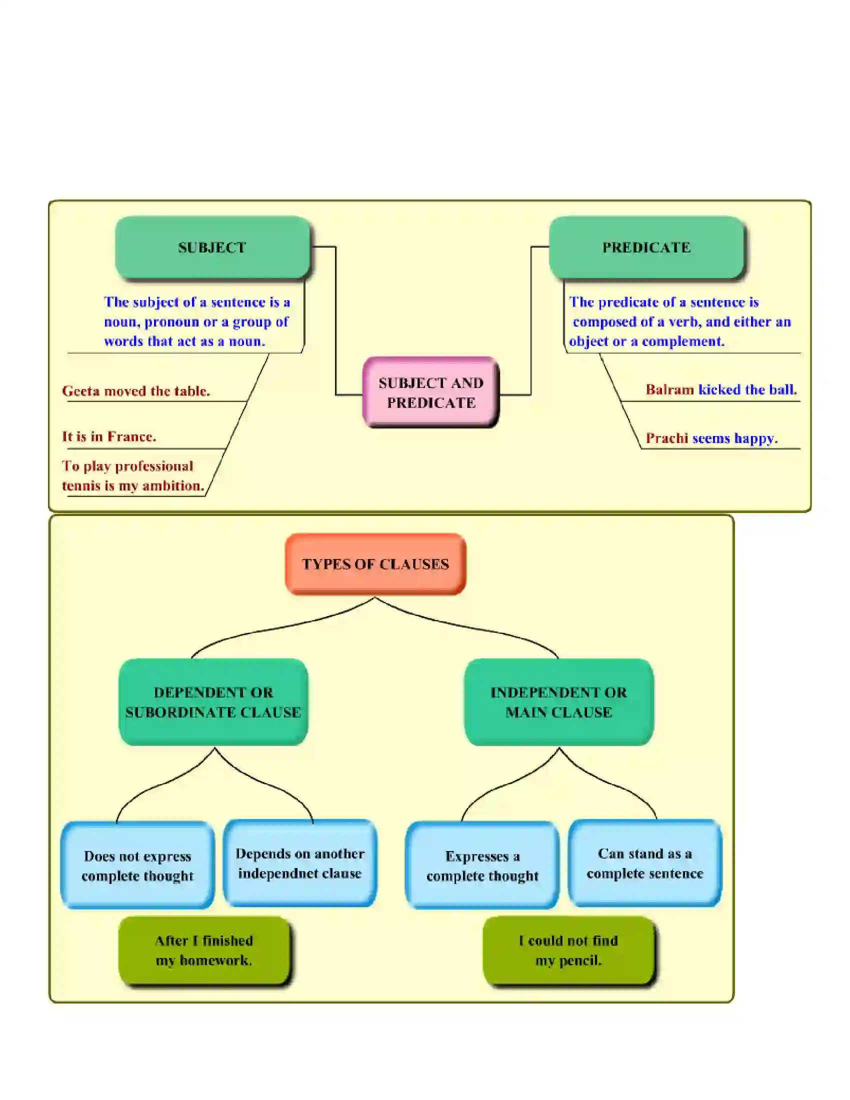
Maharashtra Board Class 8th English Sentence Phrase and Clause Revision Notes

View the following revision notes for Maharashtra Board Class 8th English Sentence Phrase and Clause. These notes are available for viewing online.

Maharashtra Board Class 8th English Sentence Phrase and Clause Revision Note 1
https://maharashtraboardsolutionss.com
Maharashtra Board Class 8th English Sentence Phrase and Clause Revision Note 2
https://maharashtraboardsolutionss.com
Maharashtra Board Class 8th English Sentence Phrase and Clause Revision Note 3
https://maharashtraboardsolutionss.com

Our Maharashtra Board Class 8th English Sentence Phrase and Clause Revision Notes are designed to help students revise quickly and effectively. These notes summarize important concepts, formulas, definitions, and key points for the Sentence Phrase and Clause chapter in a clear and easy-to-understand format.

Prepared according to the latest MSBSHSE syllabus, the revision notes help students strengthen understanding, retain information better, and revise with confidence. All materials are available for viewing completely free of cost.

Other Chapters of English

Browse other chapters of Maharashtra Board Class 8th English Revision Notes. Click on any chapter below to view its content.

Continue Your Maharashtra Board Class 8th English Exam Preparation

Continue your exam preparation by exploring other chapters and resources. Combine these notes with our other resources like Maharashtra Board Books, Previous Year Papers, and Solutions for comprehensive preparation.

If you have any questions or need assistance, contact us for help. We're here to help you succeed.